Контроллер телеграфного маяка на ATmega8
Контроллер телеграфного маяка на ATmega8 + датчик температуры
Контроллер телеграфного маяка с возможностью программирования + датчик температуры
Контроллер телеграфного маяка с возможностью более гибкой настройки + датчик температуры
Телеграфный маяк на 70см на ATmega8 + модуль передатчика СС1101 + температурный датчик
Телеграфный маяк на Arduino Pro mini + BMP180 + CC1101 с передачей высоты.
====================================================================================================================
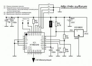
Решил перепостить описание на новый форум. Печатка и проект для MPLab на прошлой версии форума уже давно удалены с хостинга файлов.
CW маячок предназначен для использования в составе любой ЧМ станции. С интервалом примерно в минуту выдаёт телеграфом запрограммированный текст на 7 ноге МК. С 6 ноги снимается сигнал для управления передачей. Пока для того чтобы изменить текст маячка нужно изменять программу. Проект для MPlab, печатка в SL, выложены ниже. Резисторы и конденсаторы SMD 1206.
Жду предложений, замечаний по работе девайса и алгоритму самой программы.
Схема
Проект для MPLab и печатка
В архиве две папки. В папке cw beacon manipul содержится проект для CW режима, в папке cw beacon zvuk проект для работы маячка на радиостанции в режиме ЧМ. В файлах исходниках с расширением .asm в "шапке" есть краткое описание. Для управления ключём в CW режиме для проекта в папке cw beacon manipul используется 7 нога процессора.
Программу MPLab можно найти на сайте микрочипа http://www.microchip.com
Чтобы переделать передаваемый текст нужно открыть файл исходника main.asm и почти в самом конце переделать по аналогии блок:
- Код: Выделить всё
;воспроизведение текста "CQ DE BEACON ...."
call BkvC
call BkvQ
Call PauseBig
call BkvC
call BkvQ
Call PauseBig
call BkvD
call BkvE
call PauseBig
call BkvB
call BkvE
call BkvA
call BkvC
call BkvO
call BkvN
call PauseBig
........
Скопмилировать новый хекс файл и залить в проц.


)

